******中国·永利集团(304·VIP认证)登录入口

304永利集团登录入口2023届优秀本科毕业生候选人公示

作者: 时间:2023-05-08 点击数:

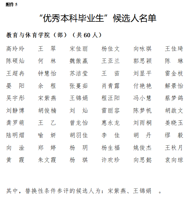
根据长江大学党委研究生工作部《关于开展2023 届优秀本科毕业生评选工作的通知》精神,经学生本人申报、班级提名、学院审核,评选出高玲玲等60名同学为304永利集团登录入口“长江大学2023届优秀本科生毕业生”候选人,现予以公示,如有异议,师生可在公示后3日内以口头或书面形式向学院反映。

公示时间:2023年5月8日—5月10日

公示电话:0716-8060884

2321119356@qq.com

版权所有:中国·永利集团(304·VIP认证)登录入口

2023年5月8日

 

 

 

 

版权所有:中国·永利集团(304·VIP认证)登录入口 地址:湖北省荆州市荆州区学苑路1号长江大学东校区文科大楼    电话:0716-8060189