根据《关于开展长江大学2020年“研究生单项奖学金”评定工作的通知》及《长江大学研究生单项奖学金评审工作实施细则》的要求,经学生个人申请、导师审核、学院评审等环节,拟向学校推荐高水平竞赛获奖28项,科技成果奖15项。现将我院2020年硕士研究生单项奖学金评审结果公示如下:
表1 高水平竞赛获奖情况汇总表
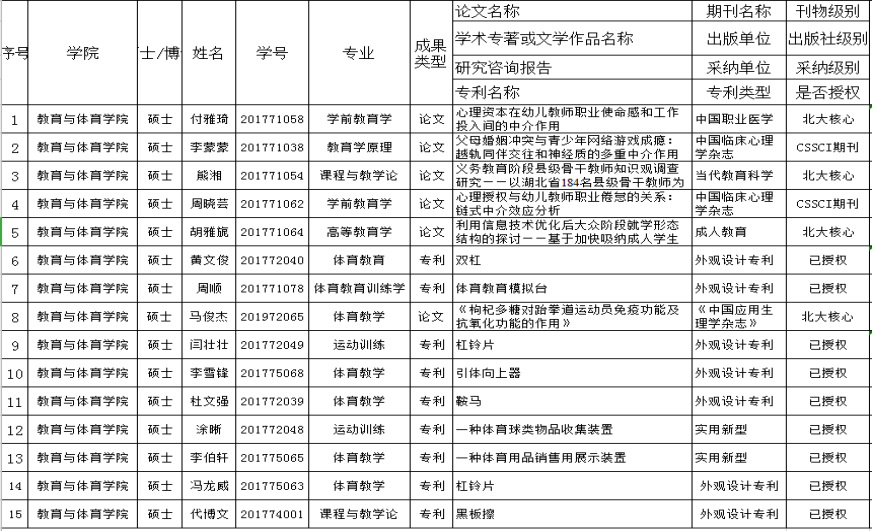
表2 科技成果奖汇总表

(说明:最终获奖级别和金额以学校评审公示的结果为准。)
公示时间:2020年6月4日-6月8日,如有异议,请向李则俊老师反映。
联系方式: 联系电话:0716-8060297
304永利集团登录入口
2020年6月4日